3044am永利(中国)集团NO.1

永利最新登录入口
  • 首页 +
    • 永利最新登录入口新闻
    • 通知公告
    • 学术活动
    • 媒体永利最新登录入口
    • 审核评估专栏
  • 关于我们 +
    • 永利最新登录入口简介
    • 现任领导
    • 学科专业
    • 机构设置
  • 团队队伍 +
    • 在岗教师
    • 荣休教师
    • 教师风采
  • 人才培养 +
    • 本科生培养
    • 公司产品
    • 思政课程教学
  • 科学研究 +
    • 科研平台
    • 科研项目
    • 科研成果
    • 学术交流
  • 党群工作 +
    • 党建工作
    • 工会工作
    • 安全工作
    • 计生工作
    • 人事工作
    • 规章制度
  • 员工工作 +
    • 员工活动
    • 团学组织
    • 社会实践
    • 人才招聘
  • 社会服务 +
    • 培训简介
    • 理论宣讲
    • 教育培训
    • 咨询服务
  • 员工之家 +
    • 毕业留影
    • 员工活动
    • 员工风采
    • 联系我们

科学研究 +

  • 科研平台
  • 科研项目
  • 科研成果
  • 学术交流

科研成果

当前位置: 首页 >> 科学研究 >> 科研成果 >> 正文

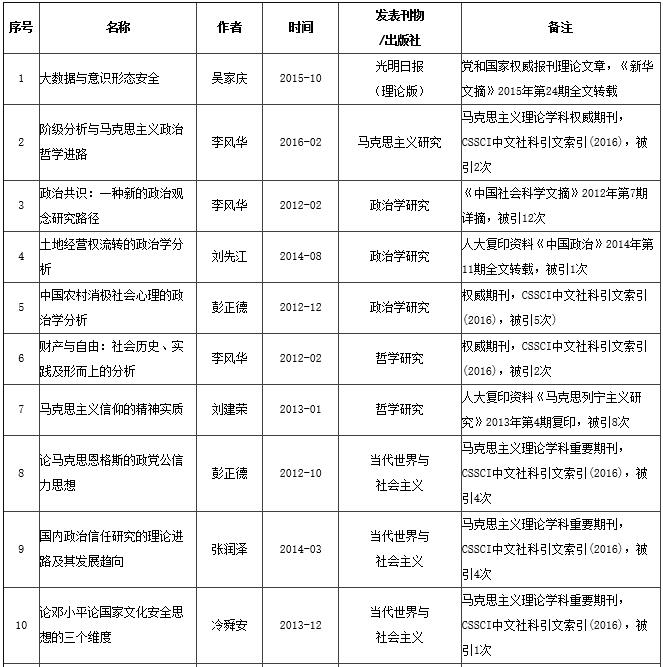
永利最新登录入口近五年代表性学术论文、专著


来源:永利最新登录入口 发布日期:2017-09-05 阅读次数:

上一条:永利最新登录入口近五年代表性成果转化或应用

下一条:永利最新登录入口2016年教师获奖情况一览表

【关闭】 打印    收藏


版权所有 3044am永利(中国)集团NO.1